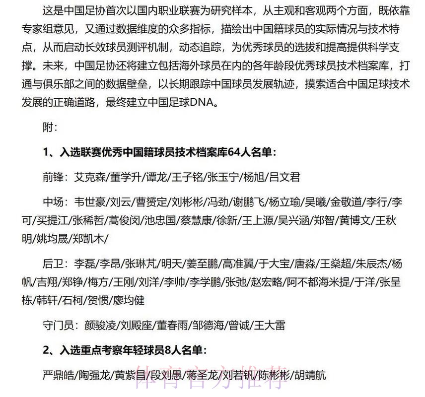
新闻中心
中国足协正式建立联赛优秀中国籍球员技术档案库
当中国足协宣布正式建立“联赛优秀中国籍球员技术档案库”时 很多人只看到了一则新闻 但更深层的意义在于 中国职业足球第一次试图用系统化的数据和技术画像为本土球员“立档立传” 这不仅是信息化管理的一小步 更是中国足球从经验决策走向科学决策的一次重要转向
打造中国球员技术画像的时代意义 建立联赛优秀中国籍球员技术档案库 表面上是把球员的数据集中保存 实质上是在为中国足球构建一套属于自己的球员评价与发展体系 过去很长一段时间 俱乐部教练对球员的判断依赖肉眼观察和个人经验 缺乏纵向跟踪和横向对比 很难回答一个关键问题 一名中国球员在其所处位置上究竟达到了怎样的技术水准 与同龄人相比在哪些环节更突出 与亚洲乃至世界同类型球员又有多大差距 档案库的意义就在于 通过长期积累的技术指标 比赛数据 训练表现 心理与伤病状况等信息 为每一位本土球员建立较为完整的“技术身份证” 用可视化 可量化的方式呈现其成长轨迹和竞技特点
从分散数据到系统档案的结构升级 其实 在中超 中甲以及青训体系中 零散的数据早就存在 比如跑动距离 抢断次数 射门转化率等 但这些数据大多停留在单赛季 或单俱乐部层面 缺乏统一标准 不便于在全国范围内进行比较与调取 通过建立统一的技术档案库 中国足协可以设定一套基础维度 如位置属性 技术动作完成质量 比赛参与度 战术执行度等 再叠加各俱乐部的扩展维度 形成既有共性又有个性化标签的数据库 这种从“统计信息”到“结构化档案”的升级 使得数据不再只是赛后报告里的数字 而是可以被长期调用 被教练 经纪人 青训总监和技术部门反复研读的战略资源
技术档案如何改变选材与用人逻辑 在传统模式下 选材往往依赖单场发挥或短期状态 容易出现“昙花一现”被高估 或“慢热型”球员被忽略的情况 有了技术档案库之后 选材逻辑有机会真正回到长期表现和数据支撑 比如 一名边后卫在过去三个赛季中 场均成功前插次数 传中质量 防守一对一成功率以及无球保护区覆盖面积等数据 都可以被完整调取 并与同位置球员进行横向对比 这样一来 国家队选拔不再只看某一阶段的热度 而是更加关注持续性和稳定性 俱乐部在引进国内球员时 也可以根据档案中呈现的技术特征和战术适配度 做出更精准的决策 而不是只看身高 速度和所谓“感觉好不好”

对青训体系的反向倒逼与激励 联赛优秀中国籍球员技术档案库看似聚焦职业赛场 实际上对青训的影响可能更为深远 一旦档案库中的关键指标和技术标准对外公布或部分透明 各级青训机构就会清晰地看到 未来被认定为“优秀球员”所需要达到的具体条件 例如 在U19阶段 中前卫在对抗强度 视野宽度 向前传球比例等方面是否达标 就能提前被量化并追踪 这种自上而下的标准传导 会倒逼青训教练在日常训练中更注重对实战能力和数据维度的培养 而不是只在比赛中追求比分 成绩 和短期出线任务 另一方面 那些在档案库中表现突出的年轻球员 将获得更多曝光和上调机会 形成一种以技术水平和长期表现为核心的正向激励机制

案例一 从“被低估的防守者”到战术核心 可以设想这样一个场景 某中甲俱乐部的防守型中场在传统评价体系中并不显眼 进球不多 助攻寥寥 但技术档案显示 他在多个赛季中 长期维持高成功率的拦截与抢断 场均覆盖距离位于联赛前列 对危险区域的封堵数据尤为突出 同时 其向前传球的成功率远高于侧向或回传 数据库通过对这些指标的整合 形成了一个防守数据极为扎实 兼具出球能力的中场屏障画像 当国家队教练组在为某场对强队的比赛寻求更平衡的中场组合时 通过调取联赛技术档案 发现这名球员在防守效率和向前传球之间取得了少见的平衡 于是给予试训和热身赛机会 最终 他在战术体系中被定位为“防守型后腰加第一出球点” 从此前在舆论中被忽视 逐渐成为教练战术板上不可缺少的一环 这样一个路径 过去更多依赖伯乐的偶然发现 而技术档案库则把这种发现变成一种可重复 可放大的过程
案例二 对“数据华丽型前锋”的冷静审视 与之相对的 还有另一类情况 某位前锋在单赛季打入大量进球 曾长期出现在媒体和社交平台的讨论中 但档案库的纵向数据揭示 他的进球高度集中在少数弱旅身上 在面对强度稍高的对手时 关键进球和有效射门比例明显下降 更重要的是 档案显示其无球跑动质量 辅助压迫积极性 以及与队友配合的参与度均低于同类型前锋 当国家队技术团队基于档案库进行综合评估时 便不会只被进球总数所诱导 而是会更加谨慎地看待这名球员的战术适配度 这样做的结果 并不是否定他的攻击天赋 而是通过更加客观的数据定位 让他在适合的战术环境中发挥作用 而不是简单地被“数据漂亮”所神化
技术档案库背后的人才战略逻辑 从更宏观的层面看 联赛优秀中国籍球员技术档案库不仅服务于选人用人 也承载着对未来人才结构的规划价值 当足够多的赛季数据被积累后 技术部门可以定期分析不同位置球员的供给情况 比如发现优秀中卫数量不足 但边锋储备趋于饱和 或是左脚球员在高水平位置上明显偏少 这些结论会反向指导青训布局和联赛准入政策 甚至影响到校园足球和地方足协的人才培养倾斜方向 从单点上看 是为个体建立技术档案 从整体看 实则是在为中国足球构建一个长期可追踪 可调整的人才结构图谱
数据不是终点 而是决策的辅助工具 值得强调的是 技术档案库再完善 也不可能完全替代教练的直观判断和现场感受 数据本身是描述 不是结论 一名球员在更衣室里的影响力 在困难时刻的心理韧性 在关键比赛中的临场应变 等等 很难被完全量化 但这并不妨碍数据成为重要的决策基础 理想的状态是 现场观察与技术档案形成互补 当教练看好某名球员时 可以通过调取档案来确认其长期表现是否稳定 自认为不适合某体系的球员 也可以在数据中寻找自己可能被忽视的优势 这种双向校准 能让用人决策变得更加理性

隐私保护与数据使用边界的挑战 建立档案库的同时 也必须正视数据安全与隐私保护问题 球员的技术数据 伤病记录 心理评估等 都属于高度敏感信息 如果没有明确的使用规则和访问权限管理 很容易引发职业发展上的不公甚至商业滥用 因此 中国足协在推进档案库建设的过程中 需要同步制定严格的使用规范 明确哪些数据可以对俱乐部 教练 媒体和公众开放 哪些仅限于技术部门和国家队教练组内部使用 并且设立清晰的追责机制 防止数据被断章取义地公开或恶意解读 只有在尊重球员权益的前提下 技术档案库才可能成为真正被信任的基础设施

与国际先进经验的对接与本土化 放眼世界 高水平联赛早已广泛使用数据分析和技术档案工具 但每个国家的情况不同 直接照搬并不可行 中国足协选择以“联赛优秀中国籍球员”为核心建立档案库 本身就是一种本土化思路的体现 强调针对本土球员的长期培育而不是单纯的引援决策 未来 若能将该档案库与国际数据库部分接轨 例如与亚洲主要联赛或国际比赛技术统计进行对比 便可更清晰地看到中国球员在不同维度上的差距 在射门质量 对抗能力 小范围配合 传控节奏等方面 获得更有价值的参照 这种“走出去再引进来”的数据对接 有助于为中国足球设定更现实也更具挑战性的提升目标
从一纸文件到长效机制的关键一步 中国足协正式建立联赛优秀中国籍球员技术档案库 本身只是一个起点 真正决定其价值的 是后续是否坚持不断更新 是否在重要决策中真正使用 是否在青训 竞赛和教练培训体系中形成闭环 只有当数据采集 标准制定 档案维护 结果应用以及反馈优化形成稳定链条时 这座档案库才不会沦为“形式化工程” 在这一过程中 俱乐部 技术分析师 教练组 球员本人都需要参与进来 把档案库视作共同的工具 而不是自上而下的束缚 如此一来 这项看似技术性的举措 才可能真正推动中国足球的整体进步 让每一名优秀中国籍球员的成长路径被看见 被记录 也被更加科学地成就


